浅谈GB 9706.1下的风险管理之一

发布人:管理员 发布时间:2023-07-04

后台很多小伙伴要求讲一讲风险管理,因为GB 9706.1-2020的实施,很大的一个变化就是引入了风险管理的理念,之前有一遍写过关于GB 9706.1下的风险管理该如何来做,今天就回归到风险管理的源头开始讲起。


说起风险管理,那自然少不了YY/T 0316-2016(ISO 14971:2007)和YY/T 1437-2016(ISO/TR 24971:2013)。这本身也是GB 9706.1-2020中引用并参考的风险管理过程性标准。


当然基于风险管理本身随着技术的发展和新兴科技的引用也变得越来越重要,所以[敏感词]相关单位也将风险管理的标准由行业推荐标准升级到了[敏感词]推荐标准,从标准的定位和重要性得到了体现的。新发布的[敏感词]推荐标准GB/T 42062-2022已于2022年10月12日发布,2023年11月1日实施。相对于YY/T 0316来说,虽然实质性的变化不大,但是还是引入了一些新的要求,譬如:受益,可合理预见的误使用和[敏感词]技术水平等,同时一些流程框图也有一些细节地调整,具体可参见GB/T 42062-2022附录B 的表格,再次不累述。

图片


回到正题,风险管理顾名思义管理的是风险,那么何谓风险? 说风险前我们先来了解一下一个很重要的名词:危险(可能导致伤害的潜在根源),这里大家需要知道, 危险自然或固然存在,譬如说电,辐射等,但是这些危险本身不会给人员、财产和环境带来伤害,危险必须在某个或者某些具体的事件或事件序列下才有可能变成一种危险情况,当这些危险情况出现在人员、财产或者环境中时,并超过某一个限值的时候,就会给人员、财产或环境带来伤害。 伤害发生的概率和该伤害严重度的组合就是风险。总结一下就是危险一直在,危险在某些可预见的事件序列下发生了(P1)变成了一种危险情况,这种危险情况可能会造成伤害(P2), 这种伤害的严重程度(S)超过了某些等级就成了某种程度的风险 (R)。简单来说R=P1*P2*S.

图片


对于很多的小伙伴来说如何定义或者决定P1 和P2 是一件很难的事,没错事实其实也是如此,风险管理过程中最难的其实不是风险控制,反而是风险估计,这个我们先不在这展开,后续开单篇来介绍。


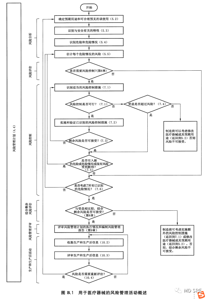
了解了风险之后,我们来看看风险管理到底包含多少步骤, 其实这里大家可以把产品的研发和生产过程mapping 进去:

图片


1. 产品立项:风险分析

风险分析是先基于预期用途、可合理预见的误使用以及正常状态和故障状态下识别出与安全有关的特性以及危险和危险情况。其中安全有关特性可以参见适用的GB 9706系列标准中的基本性能,给出这些特性的界限。对于每个已识别的危险,确定能够造成危险情况的可合理预见的事件序列或组合。然后针对这些危险、危险情况、事件序列以及由此可能造成的伤害进行定性、定量或者半定量等的估计,这就是风险估计。这个估计可以利用可获得的信息或数据来进行,对于伤害发生概率不能估计的危险情况,应列出可能的后果,以用于风险评价和风险控制。


2. 产品规划:风险评价

对于每个已识别的危险情况,使用风险管理计划中定义的风险可接受性准则评价估计的风险,并确定此风险是否可接受。如果可接受则无需进一步动作,如果不可接受,就需要进行风险控制活动。


3. 产品设计:风险控制

风险控制的三个选择:a)固有安全设计和制造;b)医疗器械本身或制造过程中的防护措施; c)安全信息和适当时的用户培训。 [敏感词]的顺序是由a)至c)。

选择好了控制措施后就需要在产品的设计或者制造过程中加以实施,然后针对特定的风险进行剩余风险评价,如果此时还是不可接受,那就需要返回在进行风险控制,或者实在无法进行进一步风险控制措施,就可收集和评审数据和文献,以便确定预期用途的受益是否超过该剩余风险。然后还需对所有额风险控制措施进行分析,是否有采用风险控制措施带来的新的或增大的风险,有则进行风险分析和评价。同时还需确保所有已识别的危险情况产生的风险已经得到考虑,并且所有的风险控制活动都已完成, 包括风险控制措施的验证和确认等。


4. 产品定型:综合剩余风险评价

在所有风险控制措施经实施并验证后,使用风险管理计划中定义的方法和 综合剩余风险可接受性准则来考虑所有剩余风险的影响,与预期用途的受益相比较,评价医疗器械造成的综合剩余风险。如果综合剩余风险判定为可接受,在随附文件中包括必要的信息以公开这些剩余风险。如果不可接受再进行风险分析,评价和控制 ,或修改医疗器械或其预期用途。


5. 产品发布:风险管理评审

在医疗器械商业销售发布前,对风险管理计划的执行情况进行评审。评审应至少确保: 风险管理计划已被适当地实施; 综合剩余风险是可接受的; 已有适当方法收集和评审生产和生产后阶段的信息。


6. 产品上市后: 生产和生产后活动

在生产和生产后阶段主动地收集和评审与医疗器械有关的信息,如果有影响原因的伤害概率、严重程度的情况产生,需对此风险进行重新分析和评价,由此带来新的或增加的风险控制。


图片


今天先草草将一下风险管理的大致步骤,下一遍我们来讲讲风险分析 的主要方法和风险估计的主要流程。

转自:MD SRE微信公众号,本转载仅提供个人学习交流,无商业性质,如有侵权请联系我们删除。
CopyRight © 2025 东莞市高升电子精密科技有限公司 All Rights Reserved.    粤ICP备17051568号-12